男人和女人做㊙️人爱🌈 Suzhou Jiasu Machinery Co., Ltd.
中文 English
  • After sales
  • service
  • The after-sales service center is one of the very important departments of Shangzhou Jiasu Co., Ltd.

    The after-sales service center is one of the very important departments of Shangzhou Jiasu Co., Ltd. Her main tasks are: accept comprehensive customer business consultation and provide technical support for customers; accept, coordinate, and handle customer complaints, and solve customer's difficult problems; proactively communicate and contact with customers, understand customer feelings and needs, and timely communicate customer information Feedback to all relevant management departments and production enterprises and properly handle.

    The after-sales service center has a customer management department and a technical service department. The customer management department mainly accepts customers' comprehensive business consultation, and the technical service department mainly provides customers with technical support and solutions before, during, and after product sales. In order to ensure that every customer can get satisfactory service at Jiasu and maintain a good relationship of trust with the company, we emphasize the relevance and effectiveness of customer service, and have implemented a system of acceptance and responsibility, that is, every call of the customer Responsibility for each issue to enhance mutual understanding and understanding. If you have any questions and requirements about our products, or have any comments and suggestions about our services, you are welcome to communicate with us at any time, we will do our best and serve you wholeheartedly. Your satisfaction is the purpose of our service, and the common development of the company and customers is our persistent pursuit.

    Facing the future, all staff in the after-sales service center will warmly care for customers with care and create brilliant with service.

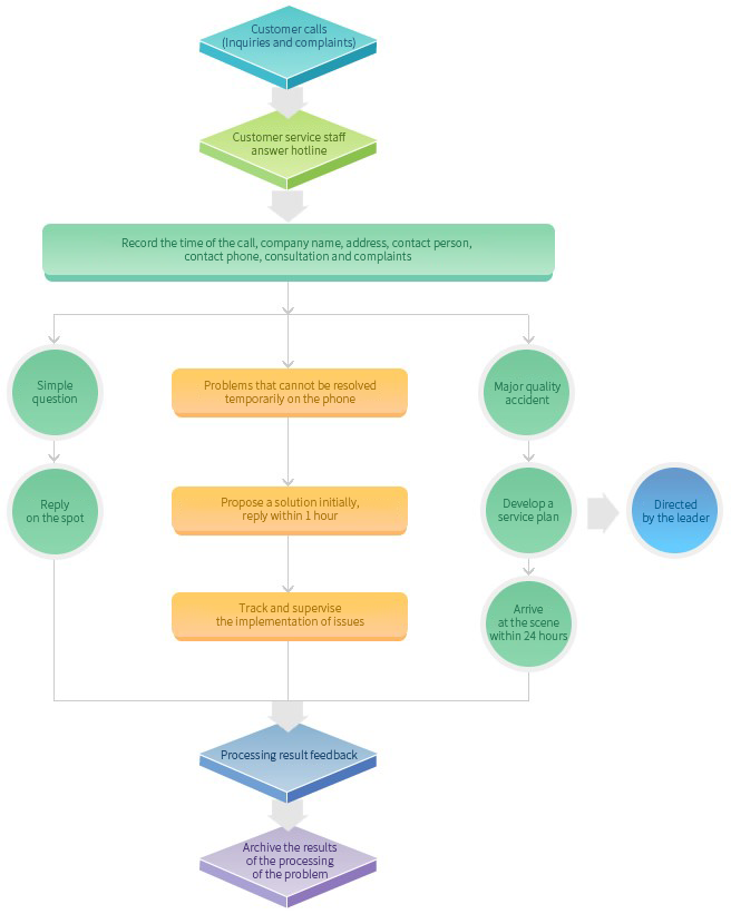
    The detailed after-sales service process is as follows

    1573807459525345.png

    Contact us

    Suzhou Jiasu Machinery Co., Ltd.

    Phone:

    Fax:

    Mobile phone: 13931134725

    Email: @zpyd.cc

    Website: zpyd.cc

    Address: Jinxing Fumin Industrial Park, No. 5418 Wuzhong Avenue, Wuzhong District, Suzhou City, Jiangsu Province

    总 公 司 急 速 版 WAP 站 H5 版 无线端 AI 智能 3G 站 4G 站 5G 站 新疆分公司 江蘇分公司 青海分公司 浙江分公司 陜西分公司 廣西分公司 山西分公司 四川分公司 海南分公司 黑龍江分公司 吉林分公司 山東分公司 西藏分公司 河北分公司 貴州分公司 甘肅分公司 雲南分公司 內蒙古分公司 廣東分公司 湖南分公司 安徽分公司 湖北分公司 福建分公司 河南分公司 遼寧分公司 江西分公司 寧夏分公司
    ·
    ··
    ·